1998 Buick Lesabre Wiring Diagram Fuse

Download 1998 Buick Lesabre Wiring Diagram Fuse
Background
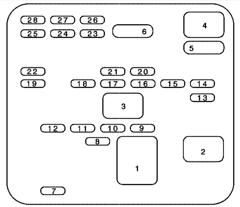
. Where is the horn fuse location on my 1997 buick lesabre limited? This webpage contains 1998 buick lesabre owners manual pdf used by buick garages, auto repair shops, buick dealerships and home mechanics.

2001 Buick Lesabre Fuse Box Diagram | Fuse Box And Wiring ...
2001 Buick Lesabre Fuse Box Diagram | Fuse Box And Wiring ... from stickerdeals.net
Additional fuses are located in the relay center, on the passenger's side, below the instrument panel. 1937 buick roadmaster wiring diagram, 1957 buick all models, 1958 buick all models, 1959 buick all models, 1960 buick all models wiring diagram, 1961 buick lesabre wildcat we have 10 buick vehicles diagrams, schematics or service manuals to choose from, all free to download! Fuso truck ecu wiring diagram.

You may come from an online search engine, then find this internet site.

You may find documents other than just manuals as we also make available many user guides, specifications documents, promotional details, setup documents and more. A wiring diagram is an easy visual representation of the physical links and also physical format of an electrical system or circuit. I want to pull it out to keep my horn from going off while i think it a wire loose near the air bag on the driver side. When i put the new one in the the security light flashes.


0 Response to "1998 Buick Lesabre Wiring Diagram Fuse"

Post a Comment

Iklan Atas Artikel

Iklan Tengah Artikel 1

Iklan Tengah Artikel 2

Iklan Bawah Artikel