Claim Diagram Activity

Download Claim Diagram Activity Gif. Activity diagrams can be used in all stages of software development and for various purposes. Documents similar to insurance claim ( activity diagram (uml)) _ creately.

Impact of March 2020 UI Claims on Projections of Economic ...
Impact of March 2020 UI Claims on Projections of Economic ... from www.researchgate.net
This is fictional, but the issue is exactly the same as my issue. Activity diagrams deal with all type of flow control by using different elements such as fork, join, etc. Uml activity diagram is included in our javascript diagram library.

In this activity the user provides necessary details and has two optional actions that he can choose at.

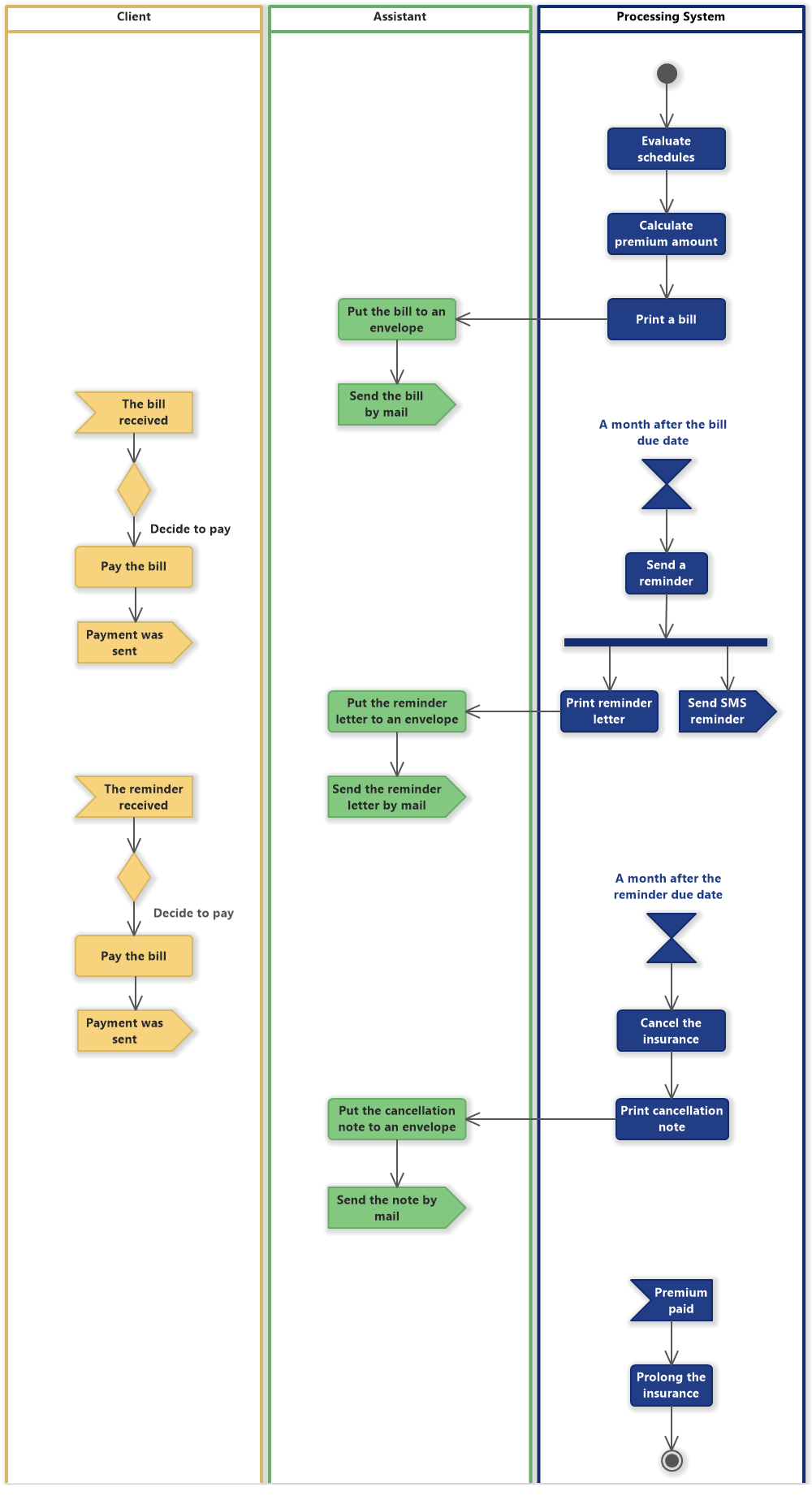
Activity diagram is similar to a business work flow diagram or simply a flowchart with much richer semantics. Activity diagrams show the workflow from a start point to the finish point detailing the many an activity is the specification of a parameterized sequence of behaviour. And because they are a lot similar to flowcharts, they are generally. Activity diagrams also help to capture dynamic behavior of the system which is used to construct an operational system using both forward and reverse engineering.


Related Posts

0 Response to "Claim Diagram Activity"

Post a Comment

Iklan Atas Artikel

Iklan Tengah Artikel 1

Iklan Tengah Artikel 2

Iklan Bawah Artikel